新闻中心

当前位置: 网站首页 > 新闻中心 > 通知公告 > 正文

通知公告

Ray竞技官网党委关于“我为师生办实事”完成项目的公示

发布时间:2021-07-09   信息来源:    浏览量:

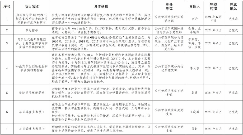
根据西建大组〔2021〕1号文件关于《雷电竞官方网站开展“我为师生办实事”实践活动工作方案》的通知要求,Ray竞技官网高度重视、认真落实,现就已完成项目进行公示,具体如下:

公示时间:2021年7月9日-7月15日

联系电话:029-82203306

                                                                                              

关闭

版权所有:雷竞技(RAYBET)官方网站-全球领先的电竞赛事平台 | 站点维护:信息网络中心 | 联系邮箱:ggglxy@xauat.edu.cn | 联系电话:029-82203303

雁塔校区 地址:西安市碑林区雁塔路中段13号 710055 | 草堂校区 地址:西安市草堂寺景区草寺东路 710311